-
工作日:8:00 — 17:20
銷售:宋經理
?產品特征
適用于手機電池、平板電腦電池、穿戴電池等
定制硬件,自主開發具有知識產權的電量算法Smart GaugingTM?
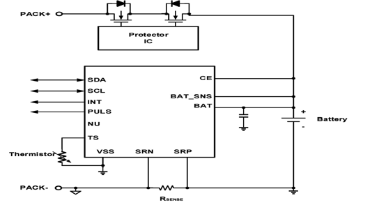
2路16bits delta-sigma ADC,
? a)電流精度: ±1mA @1A & 1mΩ & 25℃?
? b)電壓精度: ±1mV@25℃
低功耗: 15uA @sleep mode
高SOC精度: ≤±2% @常規工況, ≤±6% @極限工況
集成先進算法: cell internal short detection (CIS)
WLCSP12, 1.7*2.0*0.44mm, Bq27z561 p2p
?應用場景
智能手機、平板電腦
穿戴與醫療設備
手持工業設備
?產品優勢
高精度SOC? 25℃ <2%,-10℃<6%
高精度低功耗ADC支持0.75mΩ、單串120W快充
SHA256加密支持
84KB flash,支持更多FW功能定制
將集成多種先進算法,充分發掘cell的潛力和提升電池
的安全等級 (CIS內短路算法、膨脹檢測算法等)
?典型應用
